我校在2019年科学技术奖中再获突破
文章来源:科学研究处 作者:李中帅 发布日期:2019年11月11日
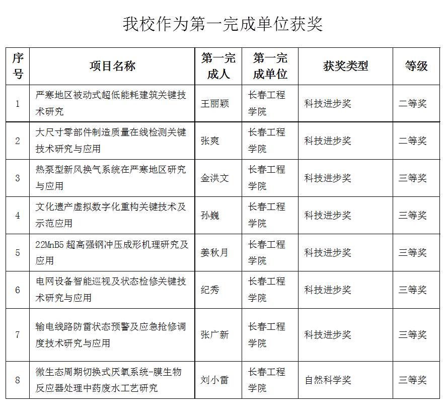
日前,吉林省科技厅公布了《mk体育在线登录入口china官方网站授予2019年吉林省科学技术奖的决定》。我校设计院王丽颖申报的项目“严寒地区被动式超低能耗建筑关键技术研究”与机电工程学院张爽申报的项目“大尺寸零部件制造质量在线检测关键技术研究与应用”获得科技进步二等奖;能源动力工程学院金洪文等申报的项目获得科技进步三等奖5项;水利与环境工程学院刘小雷申报的论文获得自然科学三等奖1项;水利与环境工程学院边德军与其他单位合作申报的项目获得科技进步二等奖1项。
希望获奖者珍惜荣誉,再接再厉,不断提升创新转化能力与核心竞争力。全校教师要以获奖者为榜样,聚焦高水平应用型大学的办学目标,勇攀科技高峰,为服务吉林省地方经济建设与社会发展贡献更大力量。

我校与外单位合作获奖




官方公众号
官方微博
普通高考招生